
9 pro tips for building process flows in Lucidchart
Reading time: about 6 min

Functional process flow
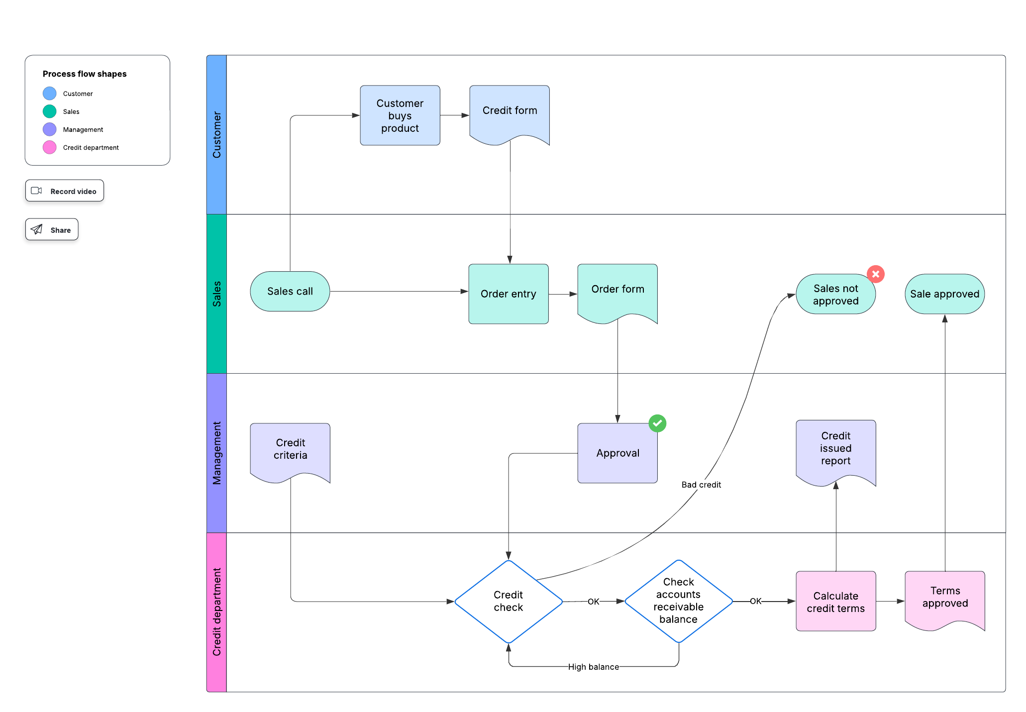
Swimlane process map
About Lucidchart
Lucidchart, a cloud-based intelligent diagramming application, is a core component of Lucid Software's Visual Collaboration Suite. This intuitive, cloud-based solution empowers teams to collaborate in real-time to build flowcharts, mockups, UML diagrams, customer journey maps, and more. Lucidchart propels teams forward to build the future faster. Lucid is proud to serve top businesses around the world, including customers such as Google, GE, and NBC Universal, and 99% of the Fortune 500. Lucid partners with industry leaders, including Google, Atlassian, and Microsoft. Since its founding, Lucid has received numerous awards for its products, business, and workplace culture. For more information, visit lucidchart.com.
Related articles
Why visuals are the best method of process documentation
Learn the purpose of process documentation, the benefits of maintaining and updating process documentation, and why you should use visuals as part of this process.
Documenting processes for hybrid teams
In this blog post, we will learn why process documentation is important, and how to document your own, step by step.
10 Lucidchart templates to help engineering teams reduce project disruptions
Here are 10 customizable templates to help your engineering teams stay productive and keep projects running smoothly.
Process vs. procedure: the secret to seamless collaboration [+ flowchart]
This article clarifies process vs. procedure and gives examples of both. Plus, we’ve included a free flowchart!
Bring your bright ideas to life.
By registering, you agree to our Terms of Service and you acknowledge that you have read and understand our Privacy Policy.






